Planteome 3.0 Release: Managing your crop data doesn’t have to be scary!
Are you feeling overwhelmed by massive amounts of crop data?
Does it seem there is just too much to deal with?
Don't let your data turn into a Zombie Apocalypse!
Annotating your data with ontologies can make it Findable, Accessible, Interoperable and Reusable (FAIR)

Source: https://letterpile.com/personal-essays/Zombie-apocalypse-scenario
Planteome Ontologies and Database- Release 3.0
The Planteome is pleased to announce the latest release of the database and ontology files. In this Planteome Version 3.0, there are 59,189 ontology terms, 2,057,205 data objects (bioentities) and 21,400,874 associations between bioetities and ontology terms. The Planteome database contains data from 95 plant taxa.
The Planteome Project (http://planteome.org/) is an international collaboration of plant scientists, ontology experts, crop data managers and domain experts. The Planteome hosts a centralized platform where reference ontologies for plants can be used to access data resources for plant traits, phenotypes, diseases, genomes, genetic diversity and gene expression data across a wide range of plant species. The Planteome team develops and maintains the suite of reference ontologies for plants; the Plant Ontology (PO), Plant Trait Ontology (TO) and the Plant Experimental Conditions Ontology (PECO), along with other reference ontologies for data annotation, such as the Gene Ontology (GO), Chemical Entities of Biological Interest (ChEBI), and the Phenotypic Qualities Ontology (PATO).
Integration of Crop-Specific Ontologies
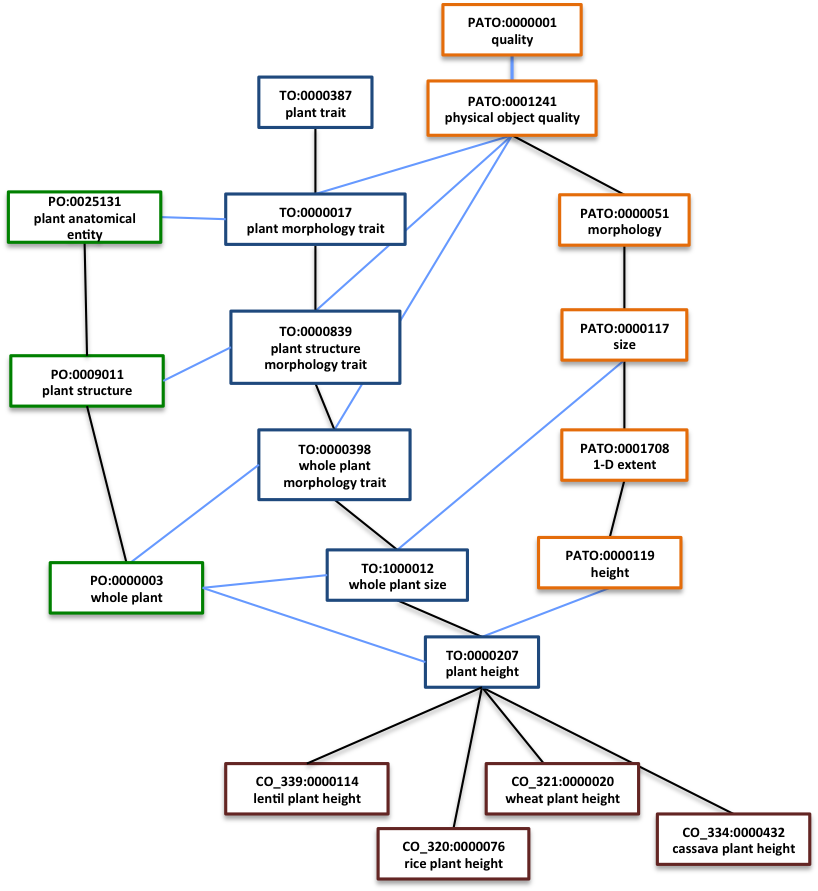
The Planteome works closely with data managers and ontology experts from the Crop Ontology (http://www.cropontology.org/) to map crop plant trait ontology terms to the reference Plant Trait Ontology for data integration. In this Release 3.0, two new Crop Ontology files have been added- for sorghum and yam, which along with rice, maize, wheat, cassava, soybean, sweet potato, pigeon pea and lentil, brings the total number of mapped CO files to ten.
In the example below, four CO terms from the crop-specific trait dictionaries have been mapped to the reference Plant Trait Ontology term plant height (TO:0000207). Data annotated to the crop-specific trait terms can be compared with data from other species annotated with TO plant height using the Planteome Ontology browser (http://browser.planteome.org/amigo). Annotations may be searched, filtered and downloaded for further analysis.

For further information, please see our recent publication: “The Planteome Database: An integrated resource for reference ontologies, plant genomics and phenomics” (https://academic.oup.com/nar/article/46/D1/D1168/4653531)
So, don’t let the data Zombie Apocalypse overwhelm you! Annotate your data with ontology terms and share with other researchers by contributing it to the Planteome database.
Planteome is an international collaborative effort and is supported by primary funding (IOS:1340112 award) from the National Science Foundation of USA.